Contact
Feedback
Saurashtra University
Menu
Home
Organization
Organization
About University
Founding Principle
Motto
Vision & Mission
Message From Vice Chancellor
Message From Registrar
University Officials
University Authorities
SU-IDP
Ex-Vice Chancellors
The First Vice Chancellor
The Great Philanthropist
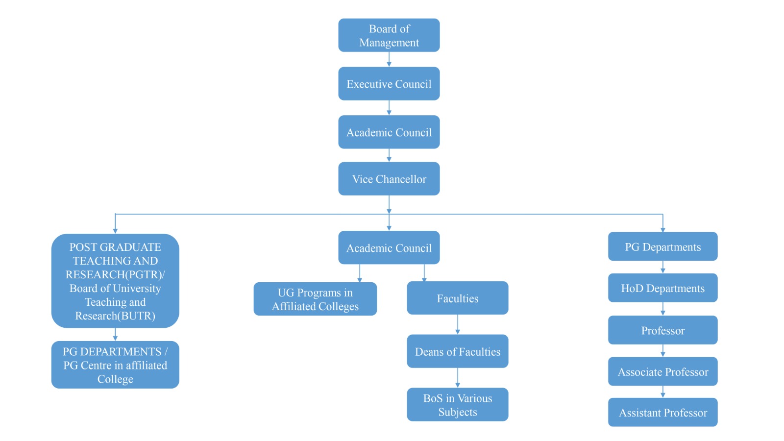
Organizational Structure
University Chairs
Departments
Departments
Academic Departments
Administrative Sections
Central Facilities
Exam Sections
UGC MMTTC
Center of Excellence
College
College
Affiliated Colleges
News
News
All Updates
Career
Events
Exam
News
Tender and Quotation
Campus
Campus
Events
Circulars
Downloads
Webinars
MOUs
Significant Achievements
Patent
Publications
Publications
Research Paper
Book Authored
Book Edited
Journal Edited
Book Chapter
Ranking
Ranking
IQAC
IQAC
Gujarat Public Universities Act, 2023
The Gujarat Public Universities Uniform Statutes, 2024
Handbook
AQAR
Action Taken Report (ATR)
Minutes of Meeting
NAAC 4th Cycle Certificate
Patent
NIRF
Students
Students
Internship
GCAS
Degree & Provisional Degree
Online Transcript
Result
Exam Form System
Question Papers
International Student Cell
CCDC
UPSC Coaching Centre
Certified Copy of Syllabus
Subject Equivalency Certificate
SC-ST Grievance
Track SC-ST Grievance
Track Syllabus/Certificate Request
UG Syllabus
PG Syllabus
Student Mentoring Cell (SUSMC)
Alumni
Exam
Exam
Circulars
Downloads
Exam Time Tables
Returned Degree List
Reassesment
External Examinations
Result
Degree
CCTV Monitoring
Observer Order
Exam Support
Placement Cell
Placement Cell
Campus Placement(Organization)
Job Fair Registration (Organization)
Job Fair Registration (Student)
Resolution
Resolution
Resolution
Minutes of Board Of Management (BOM)
Minutes of Executive Council (EC)
Minutes of Board of Deans Meetings
Minutes of Academic Council Meetings
Minutes of Finance Committee Meetings
Minutes of Syndicate Meeting
Minutes of Senate
Minutes of Faculty & BOS Meetings
Minutes of Purchase Committee Meetings
Minutes of Building & Works Committee Meetings
SSIP
ERP
Organizational Structure
© 2026 Saurashtra University-Rajkot. All Rights Reserved